PRODUCTS AND
SOLUTIONS
SOLUTIONS
产品与解决方案
赢瑞试验室管理系统
关注点
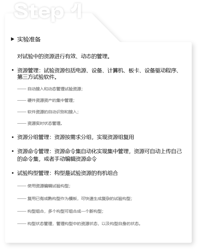
集中化的资源资产管理;
自动化的资源接入和状态管理;
资源分组管理和复用;
试验构型编辑和管理;
试验构型分组管理和复用;
试验构型命令手动执行;
试验构型命令自动执行;
试验资源的有效和动态管理;
特点
对系统试验繁杂环境和流程的生命周期全过程进行自动化管理。
试验的生命周期全过程是一个花费时间,并且容易出错的过程。试验生命周期管理包含试验准备,试验过程和试验结束。通过自动化管理试验室的资源和构型,标准化、流程化地管理试验过程,实现试验过程全生命周期的管理。
应用场景
本方案适用于试验室软硬件资源较多,试验构型较多,并行试验较复杂,本方案可对试验过程进行标准化、流程化管理和自动化的管理。
实验步骤